Skip to main content
Skip table of contents

Onboarding - Configuration overview


To illustrate this tutorial, I'll take Valiantys' onboarding process as an example.

Our process

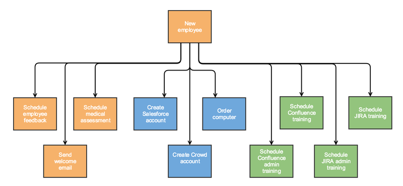
Here is a - simplified - version of our onboarding process:

HR

TaskOwner
Send welcome emailAurélie
Schedule medical assessmentMagali
Schedule employee feedbackJoséphine

IT

TaskOwnerComment
Order computerAlexandre
Create Crowd accountNathan
Create Salesforce accountLucasOnly if employee role is Account manager

Training

TaskOwnerComment
Schedule Confluence trainingCyrille
Schedule JIRA trainingAnand
Schedule Confluence admin trainingKhalidOnly if employee role is Atlassian consultant
Schedule JIRA admin trainingThomasOnly if employee role is Atlassian consultant


Depending on the profile, at Valiantys we can perform up to 50 tasks. That's a lot to do manually and repetitively! 

Elements Copy & Sync process

When a new employee joins Valiantys, an issue of type New employee is created. Elements Copy & Sync immediately takes action and creates one issue per task in each respective project (HR, IT, Training, etc.) and links them to the main issue.

Key information (such as the arrival date) is copied into each task. If data is updated in the main issue, changes are automatically synchronised in the linked tasks.

Here is a basic representation of the tasks created:

Onboarding related tasks


Configuration elements

Elements Copy & Sync configuration is composed of:

Operations

Operations are the actions executed by Elements Copy & Sync to create and link issues. We define the target project, issue type and the mapping to apply, plus other configuration elements.

Learn more

Synchronisations

In order to keep information up to date in the tasks, we'll setup a synchronisation between the source issue and the tasks generated. Therefore when the Employee issue changes, tasks are updates accordingly.

Learn more

Field mappings

Field mappings are where we define how to fill in the content of the tasks. They are used in Operations and Synchronisations. 

Learn more

Data panels

Elements Copy & Sync data panels are an improvement over the default linked issue view in your native JIRA. We use them to group linked issues per subject and display only the relevant information. We'll create one data panel per topic where we'll display tasks to perform. For informational purposes, another data panel is created for accomplished tasks.

Thus the person in charge of the onboarding will know what is done and what remains - at a glance! 

Learn more



JavaScript errors detected

Please note, these errors can depend on your browser setup.

If this problem persists, please contact our support.